MSPM/MSRE在职研究生 2025级云南财经大学与英国格林威治大学合作培养 项目管理/房地产管理理学硕士研究生(深圳班) 力合教育丨深圳清华大学研究院
Hide
云南财经大学与英国格林威治大学
合作培养理学硕士研究生
房地产管理方向MSRE
(2024级深圳)

【学位说明】
◎ 中国教育部认可,国内国际认可学历学位——批准证书编号(2007年获得):MOE53GB1A20040070O
◎ 在职学习,硕士学位可在中国教育部留学服务中心认证(http://www.crs.jsj.edu.cn)。
◎ 可享受国内大学硕士学位同等待遇!
◎ 可直接申请国内、国外博士学位!
◎ 移民国外可申请加分!
注:相关证书样板如下:
【项目背景】
经国务院学位办[2004]67号文批准,同意中国云南财经大学与英国格林威治大学( University of Greenwich )合作培养项目管理专业和房地产专业两个理学硕士学位教育项目。2007年12月两项目通过中华人民共和国教育部复核,取得《中华人民共和国中外合作办学项目批准书》(编号:MOE53GB1A20040070O)。(中华人民共和国教育部教育涉外监管信息网:http://www.jsj.edu.cn )
【合作院校】
◎ 格林威治大学创立于1890年,是一所历史悠久、学风淳朴的国际化综合性大学,被评价为全英国最优秀的两所新兴大学之一,前身为英国皇家海军学院。现有20000名来自80多个国家的学生,她拥有英国最好的建筑与园林设计专业,她的校园建筑群号称英国的凡尔赛。
◎ 云南财经大学是中国政府认可的具有经济学、管理学、哲学和法学的学士、硕士学位授予权的大学,是云南省重点大学之一。本合作项目具体承办单位云南财经大学国际工商学院是专门进行国际教学交流与合作的教学单位。与英国格林威治大学合作培养硕士研究生项目两个,具有较强的国际合作办学经验和条件。
详细资料请址: http://www.ynufe.edu.cn

【课程设置】

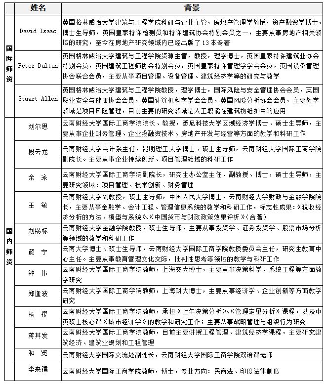
【部分师资】

【第二课堂:受益终生的学习平台】
为丰富课程体系,帮助同学持续地学习到最新、最实用的内容,学院将常年不定期举办不同主题的讲堂作为第二课堂,特邀各领域专家学者莅临学院,分享知识经验和人生感悟。与智者对话,如同站在巨人的肩膀上前行,老师们高屋建瓴的点拨,很可能引发影响一生的顿悟。
【历届学员行业分布】

【成绩考核及学位授予】
学员完成规定课程学习,成绩合格;并按要求完成学位论文,可申请授予英国格林威治大学项目管理理学硕士学位或房地产理学硕士学位。同时可办理中国教育部留学服务中心学历学位认证。
在申请硕士学位过程中,不需参加国家组织的研究生统一考试,不需参加论文答辩。
【入学条件】
考核方式: 英文水平测试+综合面试
报名咨询截止提交时间请来电咨询

【学习地点】
深圳,云南财经大学国际工商学院教学楼

深圳市力合教育有限公司是力合科创的科技创新型人才培育服务平台,其前身是深圳清华大学研究院培训中心,作为上市公司力合科创(由深圳清华大学研究院培育,实控人为深圳市国资委)下属的国有企业培训机构。力合教育自1997年办学至今累计培养企业及政府管理人才近六万人次,开创了珠三角地区“非学历企业人才培养”与“